电气选型必看:干式与油浸式变压器的区别及应用场景
更新时间:2025-12-29 17:00:07 关注:261
在配电系统中,干式变压器和油浸式变压器是两种最为常见的类型,但在实际项目选型时,很多人容易混淆,或者不清楚什么场景选干变、什么场景选油变。今天,我们从产品差异、优势对比和应用场景三个维度,为您详细拆解两者的区别。
01 | 干变和油变的核心差异
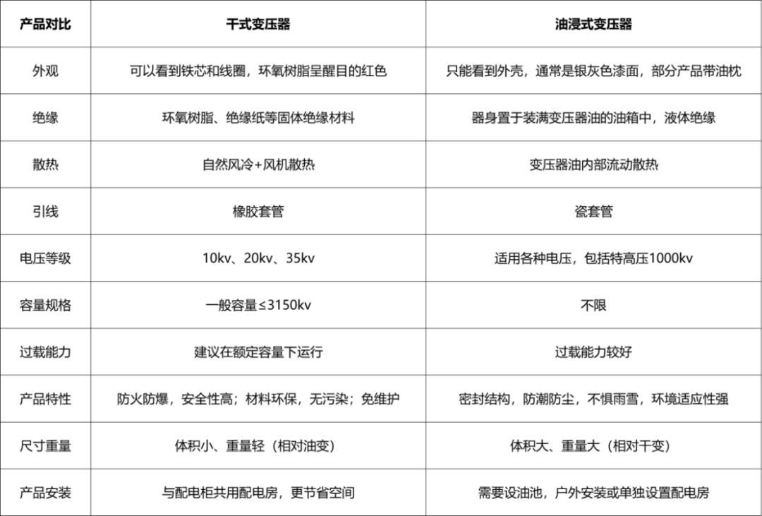
干式变压器和油浸式变压器的外观差异很明显。干式变压器的外侧线圈,通常采用环氧树脂浇注,红色的环氧树脂材料非常醒目,易于识别。
油浸式变压器从外观看,是一个全密封的金属外壳,箱体内部加注了绝缘油,一条条竖状的格栅是变压器的散热片,分布在箱体四周。
干式变压器和油浸式变压器的差异,主要有以下几点:
产品构造差异:干式变压器可以直接看到铁芯和线圈绕组,油浸式变压器的铁芯和绕组完全浸没在密封的油箱中。
绝缘介质差异:干式变压器依靠环氧树脂、绝缘纸等固体材料进行绝缘;油浸式变压器主要是通过油的流动,实现绝缘和散热。
散热方式差异:干式变压器有自然风冷和强迫风冷两种散热方式,达到设定温度时,变压器下方的风机启动散热;油浸式变压器的散热,主要依靠内部油的自然循环,将热量带到外壳散热片上散发。
产品尺寸差异:相同容量规格,油变一般比干变的体积更大。
电压等级差异:干变电压等级一般在35kv及以下,油变可以覆盖所有电压等级。
产品容量差异:干变容量一般在3150kva以下,油变容量不受限制。
过载能力差异:相比干式变压器,油浸式变压器的过载能力更强。
02 | 干变和油变的优势对比
相对而言,干式变压器的制造工艺更加复杂,需要通过真空浇注设备进行环氧树脂浇注,再进行烘干、脱模等多道处理工序,综合生产成本较高。
产品特性方面,干式变压器的优点如下:
1、防火防爆,安全性高
2、材料环保,无污染
3、免维护,节约后期成本
油浸式变压器也有其独特优势:
1、电压、容量不受限制
2、过载能力强,支持高负荷运行
3、密封结构,防潮防尘,不惧雨雪,环境适应性强
产品安装方面,干式变压器可以和配电柜并排安装,更节省空间;油浸式变压器安装需要设油池,考虑安全性,一般安装在户外或单独的配电房内。
03 | 干变和油变的应用场景
干式变压器与油浸式变压器的应用场景划分,其实并不绝对。
油浸式变压器由于电压等级和容量不受限制,在户外变电站和重工业等领域应用广泛。同时油变采用全密封的结构,对风沙、雨雪、高温等恶劣环境适应性更强,尤其适合户外使用。典型应用场景包括:发电厂、变电站、城乡电网、重工业企业、风电、光伏项目等。
简单理解,干式变压器适用室内、对安全要求高的场所;油浸式变压器适合户外场景,尤其在电网/重工业等领域应用广泛。
安全稳定 中变制造
变压器选型只是第一步,可靠的制造工艺才是安全运行的基石。
作为16年老牌变压器源头工厂,常州中变电气始终坚持品质至上,产品通过国家电网认证,合作项目包括港珠澳大桥、中天钢铁、国家级研究院等重大工程,积淀了丰厚的品质口碑。
如果您正在寻找靠谱的变压器源头供应商,期待您实地参观考察,共商合作!